当前位置:首页攻略资讯明日方舟终末地洁尔佩塔全维度养成指南

明日方舟终末地洁尔佩塔全维度养成指南

2025-12-25 16:52:04更新

在《明日方舟:终末地》里,干员洁尔佩塔同时具备辅助与输出的双重能力,尤其适配碎冰队以及需要控制或聚怪效果的阵容。对她进行合理的培养规划与技能加点,能够有效提升整个团队的作战效率。接下来,小编将为大家分享一份明日方舟终末地洁尔佩塔的全面养成指南,希望能助力各位顺利完成她的养成~

明日方舟终末地洁尔佩塔全面养成指南

抽取建议

定位:自然属性辅助角色,同时具备控制与聚怪的能力,物理击飞效果表现出色,适配碎冰流派队伍

推荐理由:集合辅助和输出于一体的副C角色,强烈建议抽取一名备用

配队

技能加点推荐

优先顺序:战技 > 连携技 > 终结技

天赋加点:优先意识与智识,提高战技及连携技效果

技能解析:

信使的歌声:提升队伍近卫/术士/辅助干员7%的终结技充能效率

迟来的回信:强化战技和连携技,战技最后一击命中≥2敌人时,恢复108 + 0.8/0.9智识

注:战技与连携技触发频繁,是洁尔佩塔核心输出方式,终结技虽重要,但作用次之,主要提供法术脆弱效果。

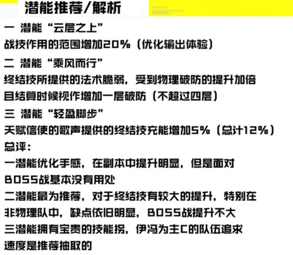
潜能推荐

1、云层之上

战技范围增加20%,提升操作体验

2、乘风而行

终结技提供的法术脆弱效果提升倍数

受物理破防加成,结算时额外增加破防效果(上限四层)

3、轻盈脚步

天赋“信使的歌声”提供的终结技充能增加5%,总计提升至12%

潜能解析:

潜能1:优化技能手感,副本中效果明显,但对BOSS战影响不大

潜能2:提升终结技法术脆弱,特别适合非物理队伍,是核心培养潜能

潜能3:增加终结技充能效率,对以伊冯为主C的队伍提升明显

明日方舟终末地热门攻略:余烬全方位培养指南、莱万汀深度养成指南及基建工业计划详细介绍